
The Kosovo Specialist Chambers and the Specialist Prosecutor’s Office have operated from 2017 – present.
Founding Documents
- On April 23, 2014, the Law on ratification of the international agreement (“The Exchange of Letters”) was adopted between the Republic of Kosovo and the European Union. The agreement was based on the European Union Rule of Law Mission in Kosovo.
- On August 3, 2015, a Constitutional Amendment, pursuant to Article 65 (2) of the Constitution of the Republic of Kosovo was adopted by the Assembly of the Republic of Kosovo. Amendment no. 24, following Article 161, stated that a new Article should be added and amended. Article 162 of the Constitution of the Republic of Kosovo details the establishment of the Specialist Chambers and the Specialist Prosecutor’s Office.
- The Law on the Specialist Chambers and the Specialist Prosecutor’s Office was passed on August 3, 2015.
- On February 15, 2016, the Agreement between the Kingdom of the Netherlands and the Republic of Kosovo concerning the Hosting of the Kosovo Relocated Specialist Judicial Institution in the Netherlands was signed.
- On March 14, 2017, the Code of Judicial Ethics for Judges Appointed to the Roster of International Judges of the Kosovo Specialist Chambers was adopted.
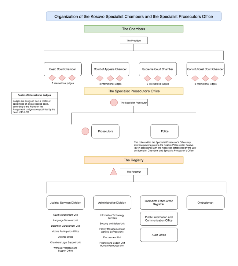
- On March 14, 2017, the Rules on the Assignment of Specialist Chambers Judges from the Roster of International Judges was adopted.
- On November 6, 2017, the Registry Practice Direction, Directives on Council, were adopted.
Jurisdiction
The Specialist Chambers and Specialist Prosecutor’s Office have jurisdiction over crimes against humanity, war crimes and other crimes under Kosovo law in relation to allegations reported in the Council of Europe Report on Inhuman treatment of people and illicit trafficking in human organs in Kosovo. These crimes are set out in Articles 12-16 of the Law on the Specialist Chambers and the Specialist Prosecutor’s Office, and include war crimes and crimes against humanity.
The Chambers also have jurisdiction over the following offences in the Kosovo Criminal Code (2012)
- Chapter XXXII, Articles 284-386, 388, 390-407
- Chapter XXXIII, Articles 409-411, 415, 419, 421
- Chapter XXXIV, Articles 423-242
Temporal Jurisdiction (Article 7 of the Law on the Specialist Chambers)
- The Specialist Chambers shall have jurisdiction over crimes within its subject matter jurisdiction which occurred between 1 January 1998 and 31 December 2000.
Territorial Jurisdiction (Article 8 of the Law on the Specialist Chambers)
- Consistent with the territorial jurisdiction of Kosovo courts under applicable criminal laws in force between 1 January 1998 and 31 December 2000, the Specialist Chambers shall have jurisdiction over crimes within its subject matter jurisdiction which were either commenced or committed in Kosovo.
Status of Cases
While the Chambers are now fully operational, they are yet to issue indictments.
Literature Review
Structure
