The Special Criminal Court in Central African Republic has operated from 2015 – present.
Founding Documents
- Violence in the Central African republic had led to two separate ICC referrals: CAR situation I covers the period since 2002, with peak violence in 2002 and 2003. CAR situation II refers to 2012 onward. ICC investigations for the first referral were opened in May 2007.
- On January 6, 2010, the government promulgated Law No. 10.001 on the Central African Penal Code, which incorporated genocide, war crimes, and crimes against humanity (Articles 152-154). Article 118 define the crime of torture.
- On December 5, 2013, UNSCR 2127 was adopted by the UN Security Council and the Secretary General established the International Commission of Inquiry to investigate international human rights and humanitarian law violations committed in the CAR since January 2013.
- On August 7, 2014, the transitional government of the CAR and the UN Multidimensional Integrated Stabilization Mission the CAR (MINUSCA) signed a MoU requiring the government to establish a “Special Criminal Court”.
- On December 22, 2014, the MINUSCA released a final report recommending that a special court within the legal system of the CAR be established. The Commission’s report warns that the August 2014 memorandum does not specify the jurisdiction and that the applicable law was not yet spelled out. The Commission considered that the proposal to create a Special Criminal Court “highly desirable” because hybrid or internationalized justice efforts can bring benefits to the accountability process that are not possible in purely national proceedings.
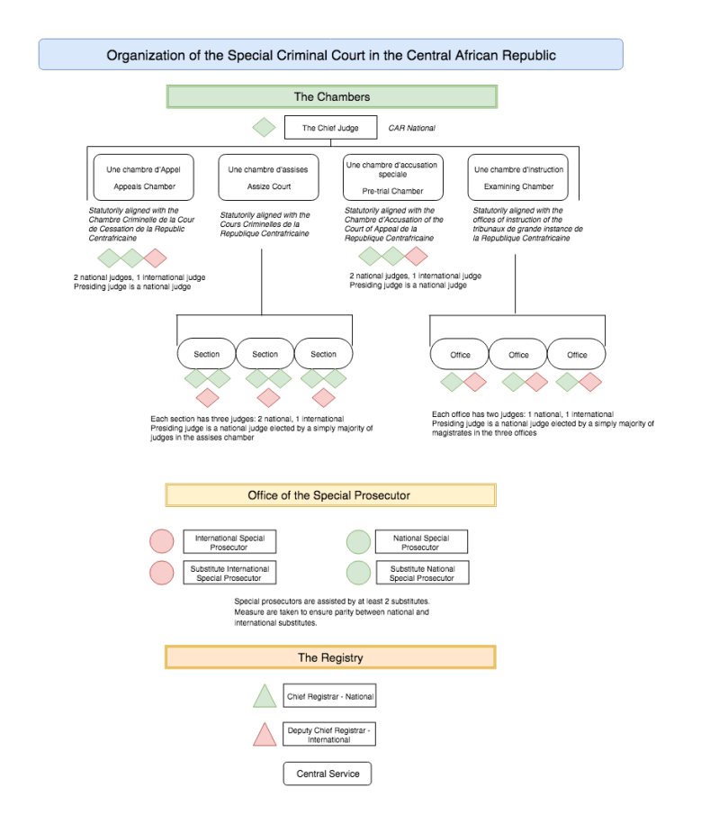
- On April 22, 2015 the National Transitional Council (interim parliament) adopted the Organic law No. 15-003 on the creation, organisation and functioning of the Special Criminal Court, 2015 (Loi organique No. 15-003 portant création, organisation et fonctionnement de de la Cour Pénale Spéciale, 2015)
- On June 3, 2015, Catherine Samba-Panza, interim president of the CAR, promulgated the law.
Jurisdiction
The SCC has jurisdiction over the investigation and prosecution of serious human rights violations and violations of International Humanitarian Law committed in the CAR since 1 January 2003, as defined by the Central African Penal Code and by international law.
Article 3 of the Loi organique No. 15-003 states that the SCC is competent to investigate and prosecute “gross violations of human rights and serious violations of international humanitarian law […] as defined by the Central African Penal Code and by virtue of international law obligations undertaken by the CAR […] particularly genocide, crimes against humanity and war crimes”. The CAR Penal Code (Code Penal) criminalizes the crime of genocide, war crimes, and crimes against humanity, so crimes could be tried on international or national terms.
Its jurisdiction is concurrent with the ICC, but is based on the principle of complementarity. In theory, this means that if the SCC is adequately investigating and prosecuting suspects wanted by the ICC, the ICC would not take on the case. However, observers have argued that the fact of the ICC’s decade-long presence in CAR may undermine the principle of complementarity in practice.
Status of Cases
Investigations are expected to begin in early 2018, with trials tentatively scheduled for later in the year.
Literature Review
Structure
