The War Crimes Chamber in the Court of Bosnia and Herzegovina has operated from March 9, 2005 to present. The Chamber has no time limited mandate.
Founding Documents
- The War Crimes Chamber in the Court of Bosnia and Herzegovina was promulgated on November 12, 2000 by the Office of the High Representative for Bosnia and Herzegovina. It was established on July 3, 2002 by Parliament by the Law on the Court of Bosnia and Herzegovina. The War Crimes Chamber officially began operations in Sarajevo on March 9, 2005.
- According to the Criminal Code of Procedure of Bosnia and Herzegovina, Article 215 (3) and Criminal Code of BiH, Articles 173-184, any reports of War Crimes received by any other prosecutor’s office or court must be immediately submitted to the BiH Prosecutor.
- UN Security Council Resolutions 1503 (2003) and 1534 (2004) had requested domestic courts make efforts to assist with War Crimes prosecutions in Bosnia and Herzegovina, Serbia and Montenegro, Republika Srpska, and Croatia.
- In December 2008, the BiH Ministry of Justice announced that the Council of Ministers of BiH adopted a National Strategy for Processing of War Crimes Cases. The document defines the timeframes, capacities, criteria, and mechanisms for managing war crimes cases, standardization of court practices, issues of regional cooperation, protection and support to victims and witnesses, as well as financial aspects. The Strategy emphasizes the need to process the most complex and highest priority war crimes cases within seven years, and other war crimes cases within 15 years. No English version of the Strategy available, but useful analyses of the document and its implementation were conducted by the OSCE Mission to BiH and UNDP in Bosnia and Herzegovina.
Jurisdiction
Like the ICTY, the War Crimes Chamber in BiH is responsible for the prosecution of persons responsible for serious violations of international humanitarian law committed in the territory of the former Yugoslavia since 1991. However, when it was initially established it was responsible for trying the cases of lower to mid-level perpetrators referred to it by the ICTY, pursuant to Rule 11 bis. The WCC is also responsible for cases submitted to it by the Office of the Prosecutor of the ICTY for investigations that were incomplete.
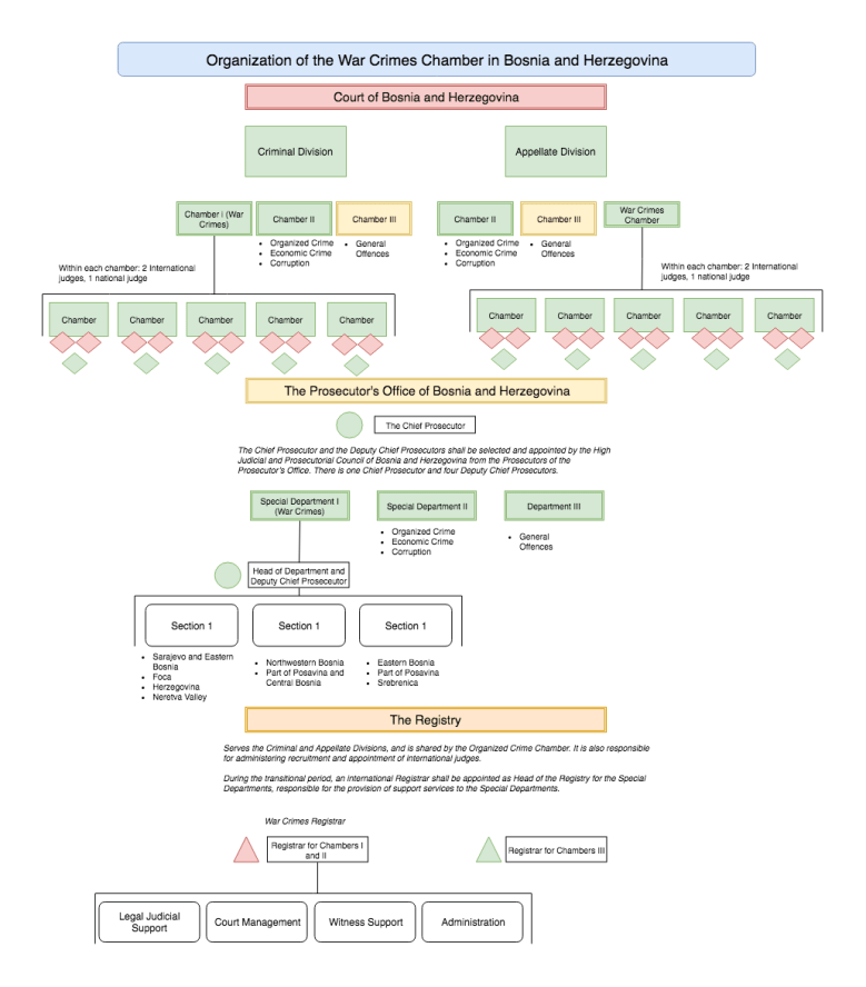
However, the Law of the Court of BiH, articles 7-9, define Criminal (Article 7), Administrative (Article 8), and Appellate (Article 9) jurisdiction. According to this law, the Court has jurisdiction over criminal offences defined in the Criminal Code of BiH and other laws of BiH. The court has further jurisdiction over criminal offences prescribed in the Laws of the Federation of Bosnia and Herzegovina, the Republika Srpska and the Brcko District of BiH when such criminal offences endanger the sovereignty, territorial integrity, political independence, national security or international personality of BiH. Its Criminal Jurisdiction also allows it to issue practice directions on the application of the criminal law of BiH falling within the competence of the Court on genocide, crimes against humanity, war crimes, and violations of the laws and practices of warfare and individual criminal responsibility related to those crimes. It may also make decisions on the transfer of convicted persons, and on the extradition and surrender of persons, requested from any authority in the territory of BiH by foreign states or international courts or tribunals.
Status of Cases
While the National Strategy for the Prosecution of War Crimes Cases initially set out 7 and 15 year time limits to try all cases, in February 2018 the Strategy was amended by the High Judicial and Prosecutorial Council to ensure that all the cases stalled in the courts are processed by 2023. The draft strategy states that the state prosecution has more than 550 unresolved war crimes cases in which more than 4,500 perpetrators have been identified.
The War Crimes Chamber has handed down 188 final judgments since the court became fully operational in 2005. As of the end of 2016, 58 cases involving conflict-related sexual violence were ongoing in courts, and 128 cases remained under investigation.
Literature Review
Structure

